Outdoor Energy Storage Battery Cabinet

Energon Series

215KWH

outdoor energy storage battery cabinet energon series 215kwh 1
on grid all in one energy storage system bess 60 160 23
Support self-generation micro-grid application
on grid all in one energy storage system bess 60 160 22
Support with EMS system local control
on grid all in one energy storage system bess 60 160 21
Modular design easy to maintain and expand
on grid all in one energy storage system bess 60 160 20
Multiple protection for safer use
on grid all in one energy storage system bess 60 160 19
Supports cloud operation and maintenance

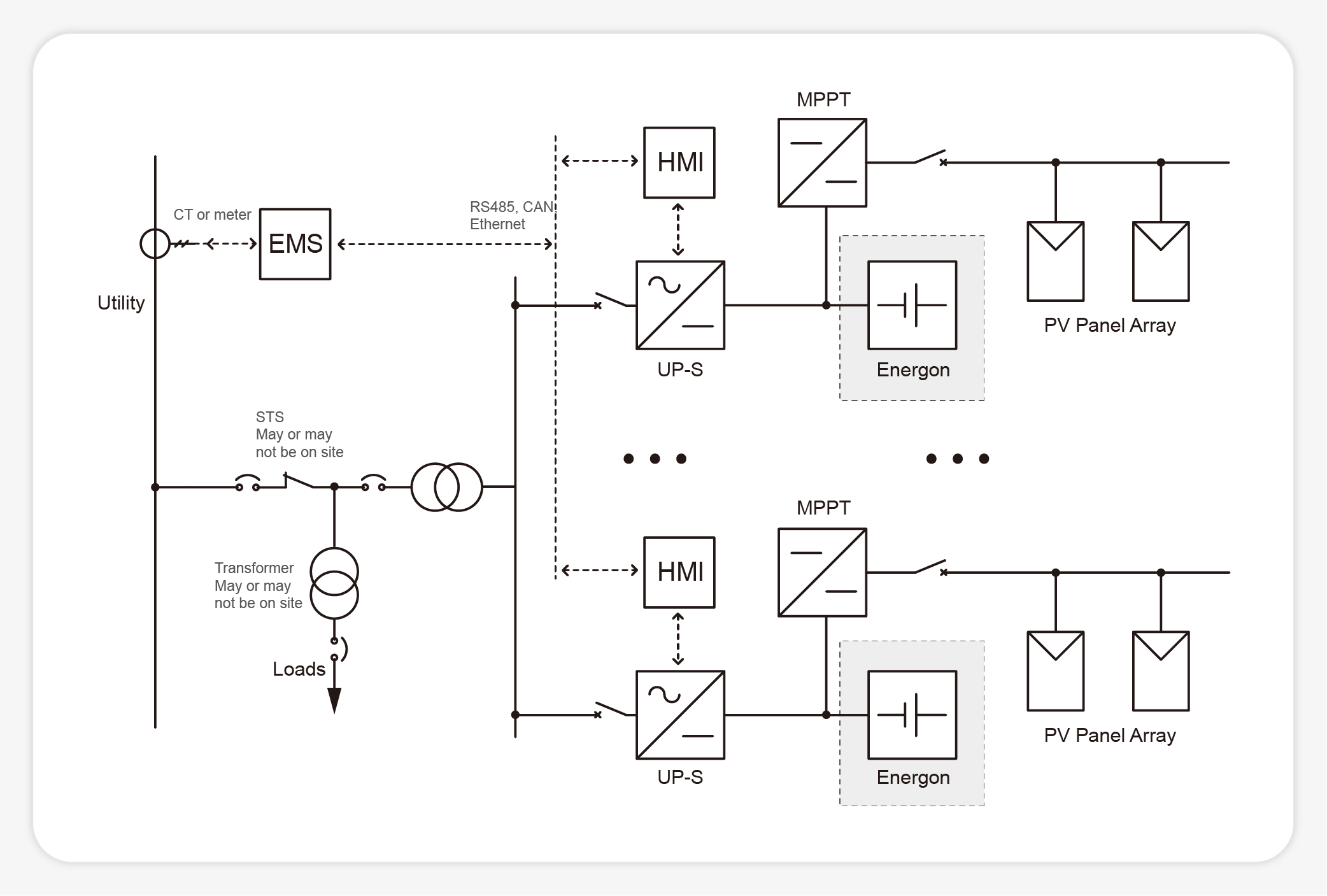
Energon series outdoor energy storage cabinet is a modular , flexible LiFePO4 battery system which can be scaled from 215KWH upto megawatts .It integrates battery cells, BMS, BCU ,anti fire protection, air conditioners into a IP54 outdoor cabinet. Energon enables users to reduce energy costs and generate revenue through EMS (energy management system) such as peak shaving and load shifting

Air conditioning module 01

Explosion-ProofInsulation Housing 02

LiFePO4 Battery Pack 03

outdoor energy storage battery cabinet energon series 215kwh 3

04 Fire control modul

05 BCU Battery ControlUnit

SYSTEM TOPOLOGY

outdoor energy storage battery cabinet energon series 215kwh 6

Energon SERIES

Energon series outdoor energy storage cabinet is a modular , flexible LiFePO4 battery system which can be scaled from 215KWH upto megawatts .It integrates battery cells, BMS, BCU ,anti fire protection, air conditioners into a IP54 outdoor cabinet.  Energon enables users to reduce energy costs and generate revenue through EMS (energy management system) such as peak shaving and load shifting

TECHNICAL PARAMETER

Energon Series

Total battery capacity : 215KWH
DC nominal voltage : 768V
Battery cluster : 768V 280AH
Cell : LFP(LiFePO4) 3.2V 280AH
System voltage range : 672-852VDC
System charge/discharge rate : 0.5C/1C
Protection class : IP54

PRODUCT CASE

product
On-grid All-in-one Energy Storage System BESS
product
On-Grid All-In-One Energy Storage System BESS
product
Outdoor Energy Storage Battery Cabinet
on grid all in one energy storage system bess 430 832 430kw 830kwh 22
On-Grid All-In-One Energy Storage System BESS
on grid all in one energy storage system bess 125 271 125kw 271kwh 24
On-Grid All-In-One Energy Storage System BESS
product
Three Phase Power Conversion System
product
Three Phase Solar+Storage Hybrid Inverters
product
Power Conversion Module
product
LiFePO4 Battery Module Rack type
滚动至顶部